ニュースレター









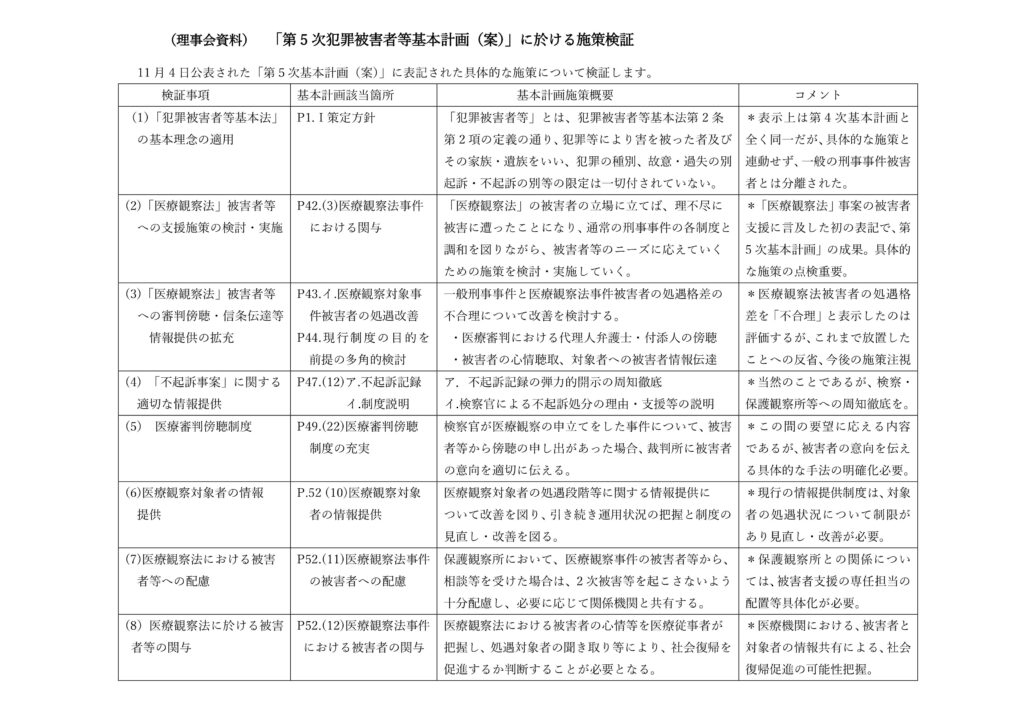
第5次基本計画検証・第5次基本計画に対する意見



犯罪被害者支援を考えるシンポジウム 2025 基本資料

「犯罪被害者等に関する支援制度」

「触法精神障碍者の治療現場から」

「医療観察法の被害者支援の現状と課題」



資料文書
| 故 木村弘宣 追悼集「優しさと笑顔に感謝」 同級生や同僚、親族らからメッセージを集めた追悼集を公開します。 右の表紙画像をクリックでpdfファイルがご覧になれます。 | ![]() |
| 犯罪被害者の手引き | ![]() |
| 法務省の情報提供制度のリーフレット | こちら |
| 警察庁へのパブリックコメント | こちら |
| 法務省保護局長通達 ・医療観察制度における被害者等に対する対象者の処遇段階等に関する情報の提供について | こちら |
| 第4次基本計画に対するパブリックコメント | こちら |
| 第8回シンポジウム基調報告 | こちら |
| 医療観察法に関する法務大臣要望書 | こちら |
報道記事

2025年11月4日 北海道新聞

令和7年9月14日 北海道新聞

(北海道新聞 2024.6.12)

(北海道新聞 2024.6.9)

(北海道新聞 2024.5.7)














